泗阳最新菜价表,今日查询报告全解析
随着人们对食品价格的高度关注,各地的菜价信息成为了公众关注的焦点,泗阳作为江苏省的一个重要城市,其菜价动态更是备受关注,本文将为您带来泗阳最新的菜价表查询报告,让您了解当地蔬菜市场的最新动态。泗阳蔬菜市场概况泗阳地处...
全球森林覆盖率排名及其影响分析
森林是地球上重要的生态系统之一,对于维护全球气候、生物多样性以及人类健康等方面具有不可替代的作用,全球各国因自然、历史、经济等多种因素,森林覆盖率存在显著差异,本文将探讨世界各国的森林覆盖率排名及其背后的原因,以及这...
古交市今日最新消息速递
古交市作为山西省的一个重要城市,近年来在经济、社会、文化等方面取得了显著的发展成果,我们将为大家带来古交市的最新消息,让您了解这座城市最新的发展动态。经济发展古交市的经济增长持续稳定,近日公布的数据显示,该市的经济增...
禹州六月二十三日的城市动态与经济热点聚焦头条新闻
六月二十三日,禹州市今天是六月二十三日,禹州市的各项事务正在稳步发展,本文将为您带来最新的禹州头条新闻,涵盖城市发展、经济建设、社会热点等各个领域,让您全面了解这座城市的最新动态。禹州市经济发展稳步提升1、重点项目进...
漳州平和高铁建设进展揭秘,最新头条新闻及未来展望
漳州市平和高铁的建设进展成为了当地民众关注的热点话题,随着平和高铁的逐步推进,漳州地区交通网络将得到进一步完善,为当地经济社会发展注入新的活力,本文将为您带来关于平和高铁的最新消息及未来展望。平和高铁建设进展平和高铁...
济源电缆公司行业排名及影响力深度解析
随着电力行业的快速发展,电缆行业也迎来了新的发展机遇,在众多电缆企业中,济源电缆公司凭借其卓越的产品质量、创新的技术水平和良好的市场口碑,脱颖而出,本文将探讨济源电缆公司在行业中的排名及其影响力。济源电缆公司的概述济...
浙江绍兴突发洪水台风,绍兴台风受灾
突发洪水台风袭击绍兴近日,浙江省绍兴市遭遇了一场突如其来的洪水台风袭击,给当地居民的生命财产安全带来了严重威胁。这场自然灾害的突然爆发,使得原本宁静的江南水乡瞬间变得动荡不安。台风“利奇马”登陆据悉,此次袭击绍...
失独家长的孩子,失独父母
<!DOCTYPE html><html lang="en"><head> <meta charset="UTF-8"> <meta name...
臣言独家宠爱你,侫臣宠妻日常 小说
缘起与承诺在茫茫人海中,我们相遇,是一种缘分。从那一刻起,我便下定决心,要用我所有的热情和执着,守护你,宠爱你。这份承诺,不仅仅是口头上的誓言,更是我内心深处的坚定信念。倾听与理解我愿意成为你无声的听众,倾听你...
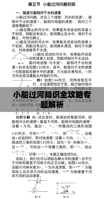
小船过河知识全攻略专题解析
小船过河问题是一类经典的物理问题,常见于各类考试和日常生活中,本文将围绕小船过河这一主题,从多个角度进行阐述,帮助读者全面理解小船过河的相关知识,解决相关难题。小船过河的基本原理小船过河问题主要涉及力学原理,包括牛顿...














粤ICP备19130523号-1