今日油价调整消息速递,最新动态一网打尽!
随着全球经济的不断发展和人们对于能源需求的日益增长,油价问题一直备受关注,对于广大车主和消费者来说,油价的波动直接关系到大家的日常生活和经济负担,及时获取油价调整的最新消息显得尤为重要,本文将围绕“今日油价调整最新消...
世界船舶之最,百度探秘之旅揭秘海上巨无霸
当我们谈论世界船舶,脑海中会涌现出无数的画面:从古老的帆船到现代的超级油轮,再到未来的创新船舶,就让我们一起通过“百度一下”,探寻世界船舶之最,揭开那些令人惊叹的船舶秘密。最大的集装箱船集装箱船是现代航运的骄傲,而最...
突发停电应急处理,拨打哪个电话最靠谱?
在我们日常生活中,突发停电是一个常见的情况,可能由于各种原因导致电力供应的中断,面对这种情况,了解应该拨打哪个电话号码以获取帮助和解决问题变得尤为重要,本文将介绍在突发停电时,我们应该如何行动,以及应该拨打哪些电话号...
揭秘奥斯卡风波背后的故事与深远影响
随着电影产业的飞速发展,奥斯卡作为世界最具影响力的电影奖项之一,其风波不断,备受全球关注,本文将围绕奥斯卡风波的源头、发展、影响以及背后故事进行深入剖析。奥斯卡风波的源头奥斯卡风波不断,其源头可追溯到电影产业的商业化...
西安秦都区游玩指南,探秘古都魅力,畅游秦地风情
西安秦都区作为古都西安的一个重要组成部分,拥有丰富的历史文化遗产和独特的旅游资源,本攻略旨在帮助游客更好地了解秦都区的风景名胜、美食文化、交通出行等方面的信息,以便游客能够有一个愉快而充实的旅行体验。景点推荐1、秦始...
今日国内疫情防控最新动态概况
随着全球疫情的持续发展,我国也在积极应对新冠疫情的挑战,我们来看一下国内最新的疫情动态。总体形势经过多方的共同努力,我国疫情防控形势持续稳定,全国疫情总体保持平稳态势,各地疫情防控工作有序推进。最新数据根据最新数据,...
保利最新拿地动态,深耕展现龙头企业实力
随着国内房地产市场的持续发展,各大房企的动态备受关注,保利作为房地产行业的龙头企业之一,其拿地动作更是引起了广泛关注,本文将对保利今日拿地的最新消息进行解读,探究其背后的战略意图和企业实力。保利积极拿地,展现龙头企业...
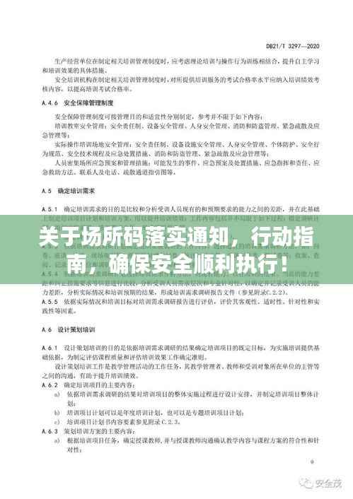
关于场所码落实通知,行动指南,确保安全顺利执行!
尊敬的各位员工、广大市民:为了进一步加强疫情防控工作,切实保障人民群众的生命安全和身体健康,根据上级有关部门的指示精神,我们决定全面推广并落实场所码制度,现将有关事项通知如下:背景和意义当前,疫情防控形势依然严峻复杂...
保利独家,行业领军者的风采
保利集团,作为国内知名的综合性大型企业集团,一直以来都在各个领域中展现出强大的实力和独特的优势,而“保利独家”这一关键词,更是凸显了保利在某一领域或某些方面的独特地位和领先优势。保利的独特地位保利集团涉及的业务领域广...
励志语录女孩,勇敢追梦,2021携手成长,共筑梦想之路
亲爱的女孩们,新的一年已经到来,2021是充满希望和机遇的年份,在这充满挑战与希望交织的时光里,我们怀揣梦想,勇敢前行,以下是一些励志语录,希望能激励我们在新的一年里不断奋进,共同成长。勇敢追梦,无畏挫折1、梦想是心...














粤ICP备19130523号-1